住房和城乡建设部办公厅关于发布智能建造新技术新产品创新服务典型案例(第一批)的通知
各省、自治区住房和城乡建设厅,直辖市住房和城乡建设(管)委,北京市规划和自然资源委,新疆生产建设兵团住房和城乡建设局:
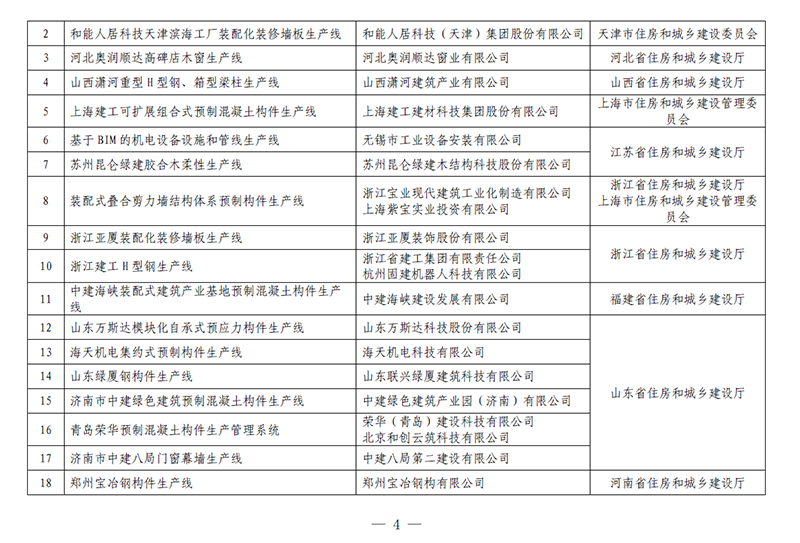
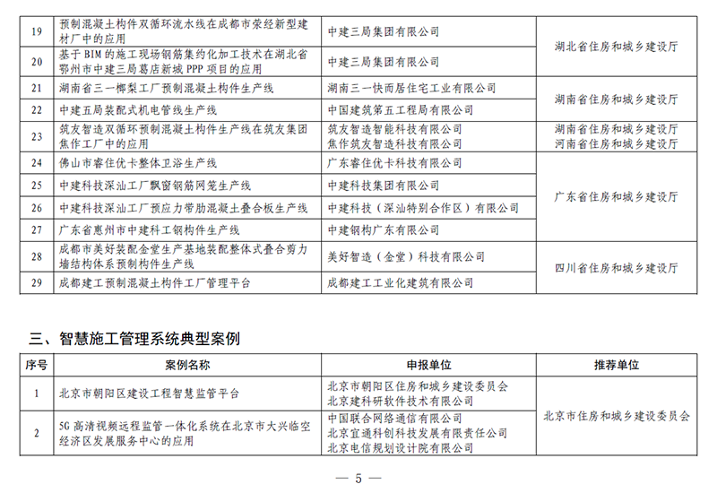
按照《住房和城乡建设部等部门关于推动智能建造与建筑工业化协同发展的指导意见》(建市〔2020〕60号)要求,为总结推广智能建造可复制经验做法,指导各地住房和城乡建设主管部门和企业全面了解、科学选用智能建造技术和产品,经企业申报、地方推荐、专家评审,确定124个案例为第一批智能建造新技术新产品创新服务典型案例(案例集可在住房和城乡建设部门户网站上查询)。现予以发布,请结合实际学习借鉴。
附件:智能建造新技术新产品创新服务典型案例清单(第一批)
住房和城乡建设部办公厅
2021年11月22日
(此件主动公开)








太阳集团tyc4633
高新技术企业
浙公网安备 33042402000443号